商务部研究院电商所发布:《我国跨境电子商务发展报告2019》
- 2019-06-28 08:51:00
- 志辰 转贴
- 7405
2019年6月17日,商务部研究院电子商务研究所发布《我国跨境电子商务发展报告2019》(以下简称《报告》)。《报告》深入分析了2018年我国跨境电商发展的现状、特征、政策环境以及未来趋势。
《报告》指出:
2018年我国跨境电商持续发展
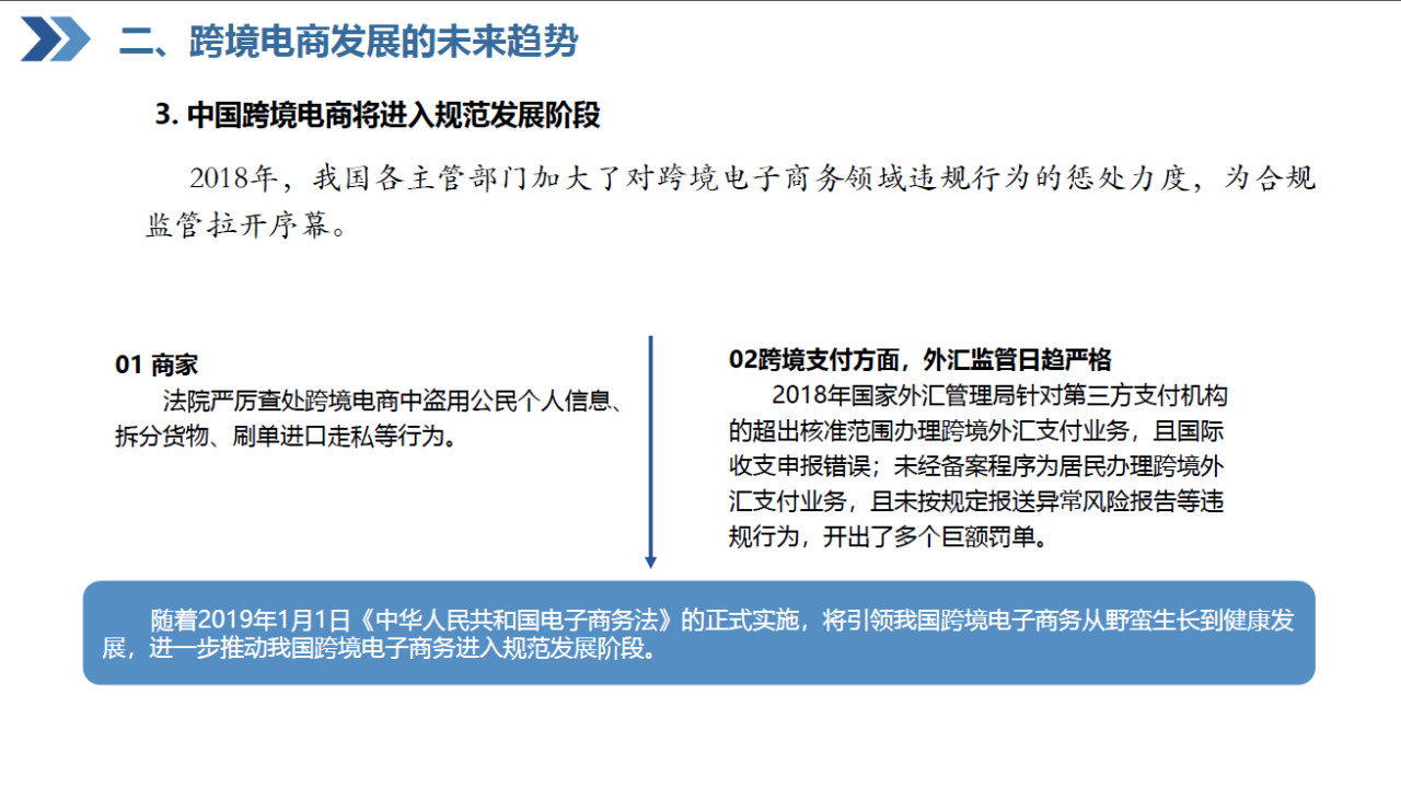
1.跨境电子商务交易总额不断增长,结构优化升级;2. 跨境电子商务国内区域发展逐步均衡,中西部地区成为新增长点;3. 跨境电子商务国际范围不断扩大,丝路电商成为新亮点。
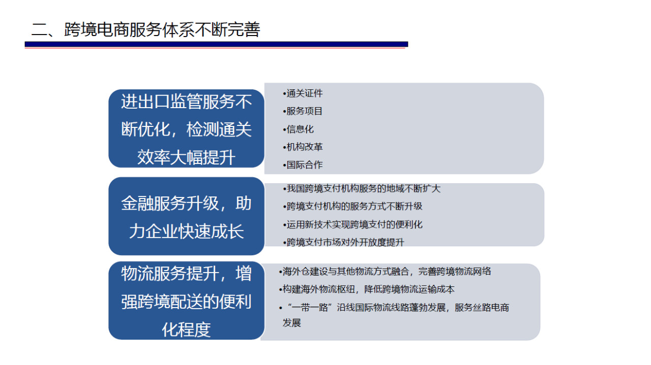
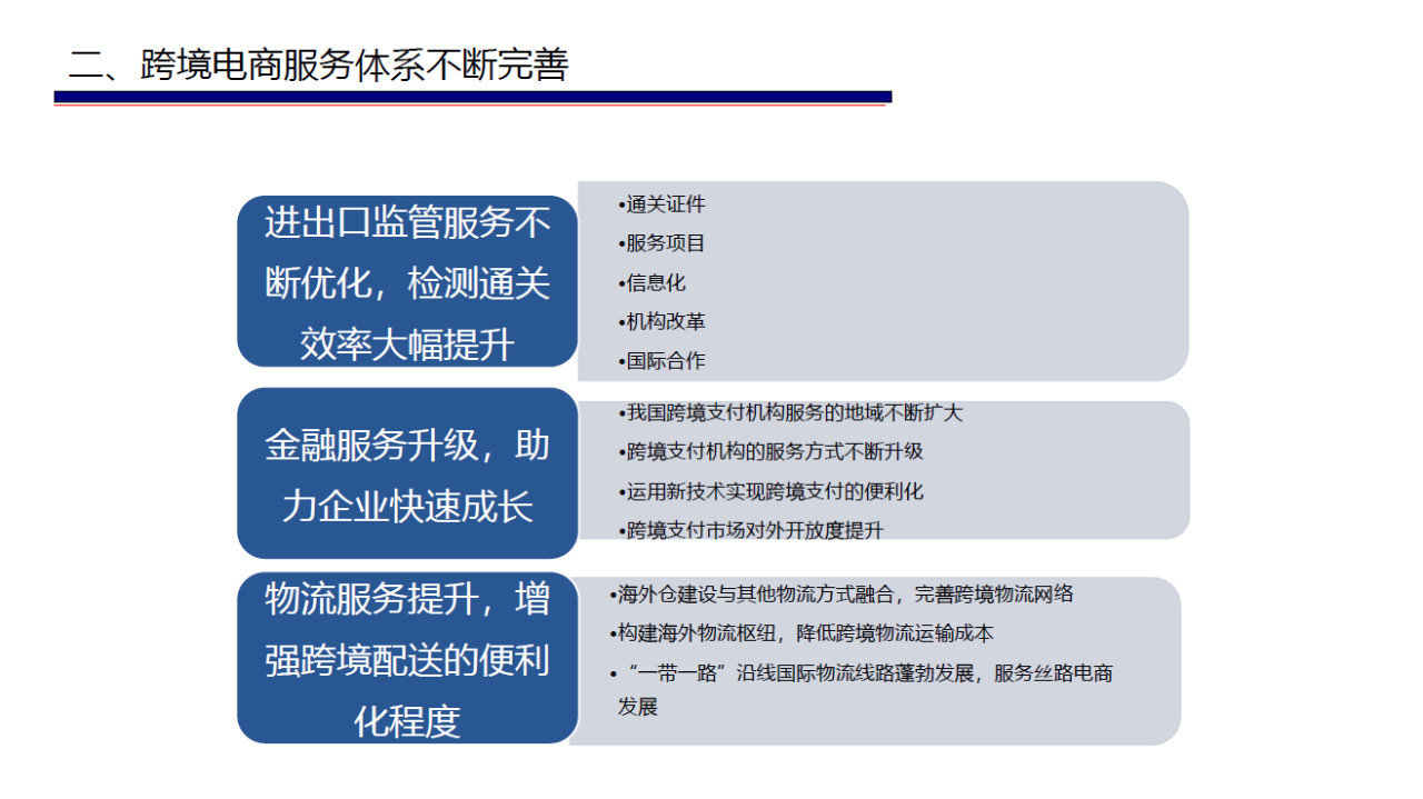
我国跨境电商服务体系不断完善
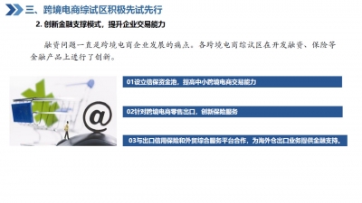
1.进出口监管服务不断优化,检测通关效率大幅提升;2. 金融服务升级,助力企业快速成长;3. 物流服务提升,增强跨境配送的便利化程度。
多业态融合助推新模式快速成长
1.社交平台与跨境电子商务融合,形成短视频电商,成为跨境电子商务的新增长点;2.传统跨境电商平台与线下实体融合,形成跨境O2O。
呈现三大特征
1.市场需求精耕细分,助力消费结构升级;2.跨境电商平台优化升级,服务能力增强;3.优化供应链管理,加速品质产品出海。
将有四大趋势
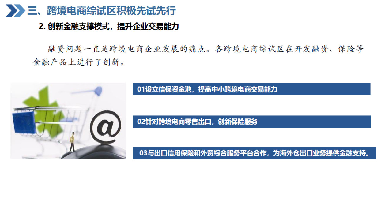
1.我国跨境电子商务进口将进一步扩大;2.融合创新将成为跨境电子商务的新增长点;3.跨境电子商务将进入规范发展阶段;4.我国参与跨境电子商务国际治理将不断深入。
《 报告》主要内容如下:
(转自:商务部研究院电子商务研究所)



































